zach chan

overview problem research wireframes finished product key features reflection

VCH Concussion Guide

overview

client & timeline

GF Strong Rehabilitation Centre

2019.04-08

scope

Public-facing online concussion recovery guide and backend dashboard for client edits.

team

Myself - UX designer + web developer

Sharon - instructional designer

Michelle Chan - UX designer + multimedia designer

skills & tools

Wireframe sketching, research interviews, personas, use cases, Figma, Craft CMS, HTML5, CSS3, JS

problem

GF Strong provides workshops and personalized therapy for people diagnosed with MTBI and strokes. Many people experience MTBI in the form of concussions from recreational activities, car accidents, and work. However, GF Strong’s workshops for concussion are always booked months in advance which puts people who are in need of information and guidance on how to recover waiting unacceptable lengths of time. GF Strong’s services have a huge impact on helping patients get onto the road to recovery and being unable to offer enough services is the number one obstacle they want to overcome.

research

Through thorough research including participating in concussion workshop sessions and interviewing those in GF Strong’s therapy system, we defined 3 paramount design principles and 5 personas that were a guiding resource for the project. The personas comprised of The Newly Concussed Person being introduced to the system, the concussed Person with Persistent Symptoms being helped by GF Strong, Care Providers who want to learn more, the Concussed Person Outside of the Client’s Jurisdiction, and finally the caring Relative Who Wants to Learn more to help someone they know who’s concussed.

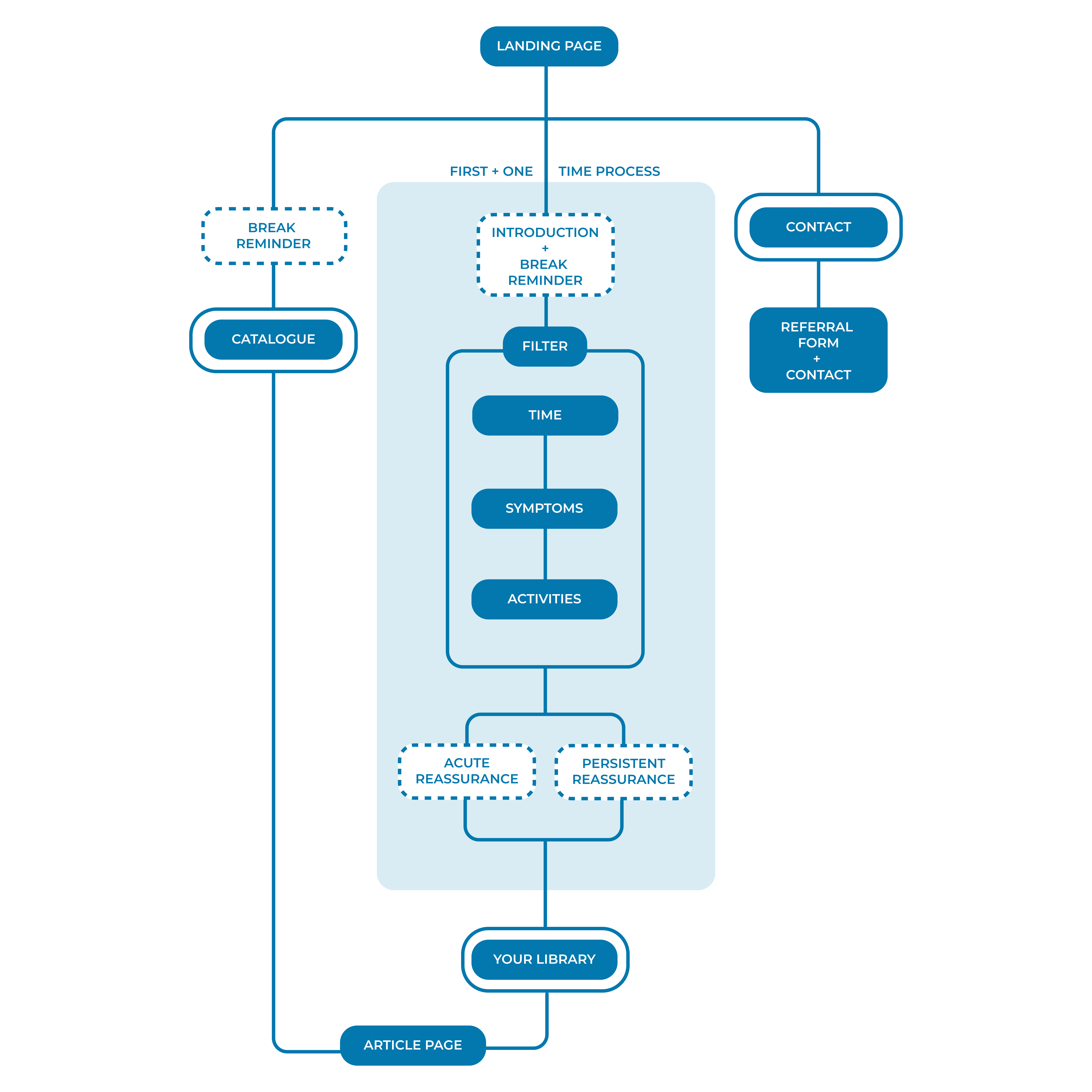
wireframes

I worked with the multimedia designer to hammer out the site flow based on the client requirements and user needs we uncovered. I took part in initial ideation wireframing and then then provided feedback on the multimedia designer’s work as they iterated and eventually made the final high fidelity mockups for me to build the final website off of. We conducted user testing with the interactive wireframes and evolve the designs further based off of feedback.

finished product

Checkout the finished MyGuide: Concussion website!

This project took a total of 4 months to complete and is now actively used by people with mild traumatic brain injury in the GF Strong recovery services as well as the general public. The site is a collection of brief instructional and educational readings that help people to understand more about concussions, why they’re having certain symptoms, and how they can make and stick to a recovery plan. Unlike normal academic or news sites, MyGuide: Concussion reimagines the information consumption experience to cater to cognitive and sensory strain that the target users might have.

key features

A key barrier many moderate to extreme concussion cases have is a sensitivity to light as well as increased fatigue and susceptibility to cognitive overload. Because of this, a strong focus was put towards reducing information overload.

Curated Guide

On the landing page we use a strong call-to-action to bring people into the curated MyGuide experience. This filters the articles that the user is presented with to only show ones pertinent to them based off of a short survey. This curated guide saves the progress users have made reading through all the articles and is sharable to get the same list across devices. In addition to this, in each reading the information is broken down into presentation-style slides to limit the amount of text on screen at once.

Dark Mode and Simple Illustrations

To address users’ sensitivity to visual stimuli we implemented a dark mode colour scheme that is triggered by a toggle in the menu. On a user’s first visit to the site this feature is also highlighted in onboarding. The onboarding as well as all of the visuals used throughout the site were designed with simplicity and a calming style in mind to communicate efficiently and continue minimizing overstimulus.

reflection

The VCH Concussion Guide was my first time building a site as large as this and a great introduction to the highly customizable content management system Craft CMS. I enjoyed working with team members and clients of very diverse backgrounds of expertise and I am proud of how I used my own proficiency in UX and web development to facilitate thorough research, design work, and validation through testing throughout the project timeline. This project was a great exhibition of accessible design in the real world and I loved working in the healthcare industry on a digital tool bringing a positive impact to people in the community.

extra zach!

  • Enjoys hiking and trying new sports
  • Not-so-secret Dungeons & Dragons Geek
  • A passion for drawing and animation
  • Absolutely LOVES Lego
  • Corgis melt my heart

hi!

I’m a UX designer specializing in web, mobile, and 3D environments. My background is in user research and front-end web development but I love to continuously learn and find inspiration in new technologies. I’m a visual thinker who loves collaborating and using my empathy to understand and succeed in new situations.

Telling stories, creating worlds, and pushing innovative boundaries has been my passion since I could first give form to my imagination using Lego bricks at the ripe age of 5. Just like how plastic bricks pushed me to take my first creative steps, I strive to create inspiring results in all the work I do.